首页
医院概况
医院概况
About Us
医院简介
组织架构
领导介绍
高新设备
挂设机构
执业登记
联系我们
新闻中心
新闻中心
Newsroom
新闻聚焦
视频中心
就医服务
就医服务
MEDICAL SERVICES
如何挂号
就医指南
门诊排班
科室导航
专家介绍
重点专科
加入临床试验
医保物价
健康科普
防癌体检
肿瘤防治
肿瘤中心及MDT团队
科学研究
科学研究
Research & Innovation
科研概况
科研项目
科研成果
科研平台
学术交流
GCP中心
医学伦理
人类遗传资源
I期临床试验
医学教育
医学教育
Education
导师风采
教学动态
进修培训
图书馆
特色护理
特色护理
Nursing
护理团队
护理动态
专科特色
护理教育
护理创新
护理科普
护理人文
全国巾帼文明岗
合作交流
合作交流
Cooperation
院区/分院
外联动态
国际交流
党群工作
党群工作
Party Building
党建行风
工会园地
基层团建
妇委会工作
医学人文
公告公示
公告公示
Announcement
通知公告
采购公告
结果公告
下载专区
院所融合
在线招聘
En
预约挂号
首页
-
科学研究
-
注册试验管理
-
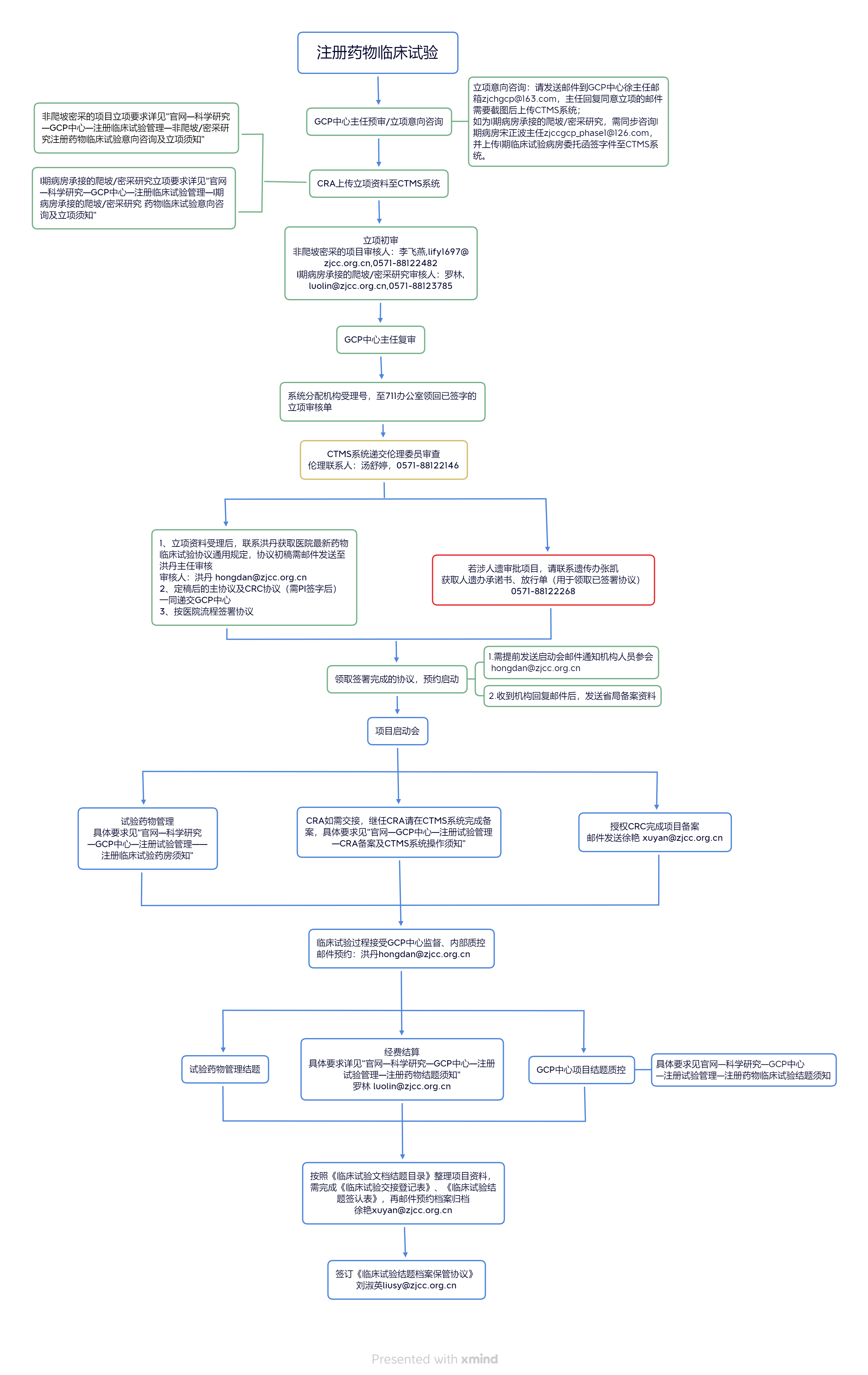
浙江省肿瘤医院注册药物临床试验运行流程图
浙江省肿瘤医院注册药物临床试验运行流程图
浏览次数:15125
发布日期:2024-10-09
注册药物临床试验运行流程图-20240927.pdf